发布日期:2025-05-22 03:22 点击次数:82
统一大市场旨在打破地方保护和市场分割,打通制约经济循环的关键堵点,促进商品要素资源在更大范围内畅通流动。这将提升经济运行效率,降低交易成本,为企业发展创造更广阔空间。
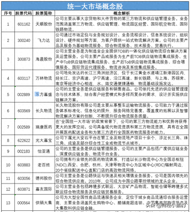
从政策层面来看,国家积极推动市场基础制度规则统一、监管公平统一,打破地方保护和市场分割,这将极大地降低交易成本,促进商品、服务、要素的自由流动和高效配置。例如,在物流领域,随着交通基础设施的互联互通和运输标准的统一,物流效率将显著提升,相关企业有望迎来业绩增长。
从行业角度来看,统一大市场建设将推动多个行业的整合与升级。以物流行业为例,行业集中度有望进一步提升,头部企业如京东物流、菜鸟将受益于政策支持。同时,技术驱动也将成为行业发展的重要动力,AI、区块链等技术在物流领域的应用将提升效率,打开新的增长空间。
此外,跨境贸易也将受益于统一大市场的建设。随着RCEP区域内贸易成本的下降,跨境电商渗透率有望进一步提升,相关跨境物流企业如天顺股份、华光源海等有望持续受益。
然而,投资统一大市场概念股也存在一定的风险。政策执行过程中可能面临地方保护主义等阻碍,导致市场建设进度不及预期。此外,部分个股在市场情绪推动下可能出现估值泡沫,投资者需警惕业绩兑现压力。
统一大市场概念股具有较高的投资价值,但投资者需综合考虑政策、行业发展趋势以及潜在风险,合理配置投资组合。
